Tic-Tac-Toe Game on STM32 Board

STM32 Tic-Tac-Toe Game with HAL, Interrupts, and Timers

Project Overview

This project showcases a full implementation of the classic Tic-Tac-Toe game on the STM32F429i Discovery Board.
Built as the final project for ECEN 2370 – Embedded Systems, the goal was to integrate multiple peripherals and concepts learned throughout the course, including interrupts, timers, and RNG.

The game features two modes (single player and multiplayer), a clean LCD-based UI, and an AI opponent driven by pseudo-random logic. It also tracks wins, losses, and elapsed game time — offering a complete and interactive embedded experience.


A responsive, real-time game implemented entirely through embedded C and STM32 HAL.




Project Scope

This project scope covered virtually all the topics learned throughout the course. The breakdown is as follows:

  • Utilized Peripherals:
    • RNG (Random Number Generator): Used for random moves in the game.
    • Timers: Used for timing game events.
    • Interrupts: Used for handling user input and game reset logic.
    • LCD Screen: Displayed the intro screen, game board, and game result screen.
  • Tic-Tac-Toe Game:
    • Standard 3x3 game board.
    • User selects either single player or multiplayer mode.
    • Implemented X’s and O’s.
    • Game ends when someone gets 3 in a row or if there is a stalemate.
  • Additional Requirements Implemented:
    • Created two screens besides the game board screen:
      • One for selecting the game mode.
      • One for displaying game results, time elapsed, and current record (W-L-Ties).
    • Implemented AI logic for 1 player using the RNG (brute force possibilities).




Key Features

  • Designed a user-friendly interface on the LCD screen for game mode selection, gameplay, and result display.
  • Created AI opponent using RNG-based logic for dynamic single-player mode.
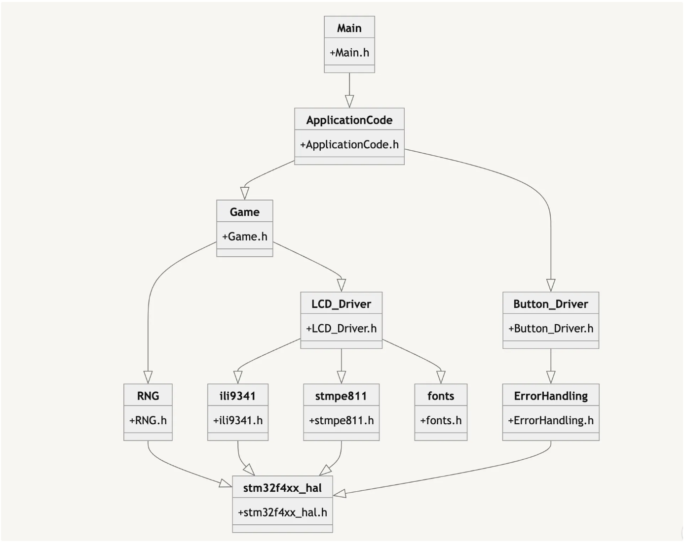
  • Utilized HAL for peripheral control, including the LCD, timers, and RNG.
  • Implemented external interrupts for user input and game resets.




Technical Stack

  • Hardware: STM32F429i Discovery Board
  • Language: C (Embedded C)
  • Framework: STM32CubeIDE, STM32 HAL (Hardware Abstraction Layer)
  • Concepts: Timers, RNG, External Interrupts, FSMs
  • Display Interface: LCD display via memory-mapped I/O
  • Tools: STM32CubeMX, JTAG Debugger, Logic Analyzer (for testing input timing)


Project Documentation